Idee: Da ich bereits seit 4 Wochen auf das Mainboard für meinen PC warte, dachte ich mir: Pimp doch die Kiste etwas auf!
Was wurde gemacht?
1. Netzteillüfter mit LEDs nachgerüstet (2 LEDs)
2. Front-LEDs gewechselt (2 LEDs)
3. Lüftersteuerung im 5,25" Laufwerksschacht (4 LEDs)
4. LED vom DVD-Brenner gegen eine superhelle LED getauscht (1 LED)
5. Blowhole ins Seitenteil gesägt und mit einem gemoddeten Lüfter mit 6 LEDs ausgestattet (6 LEDs)
6. Logos in beide Seitenteile gefräßt
7. Alle unnötigen Lüftungslöcher gestopft, für eine optimale Luftführung
Insgesamt 15 LEDs. Evtl. kommen noch mehr!
1. Dazu ist nicht viel zu sagen: Einfach Löcher in die Seite reingebohrt, LEDs ca. 1mm weit reinschauen lassen (nur so weit, dasses net an den Blättern schleift) und die LEDs parallel an die Lüfterkabel gelötet (mit je einem 33 Ohm Widerstand, der Lüfter läuft auf 5-7V je nach Temperatur). So siehts aus:
[/url]
[/url]
2. Naja, was soll man da sagen: Einfach die alten LEDs abgezwickt, neue an die Kabel gelötet und Schrumpfschlauch drüber. Die Widerstände sind auf dem Board montiert, weshalb man sich nicht um diese kümmern muss. Bilder:
[/url]
[/url]
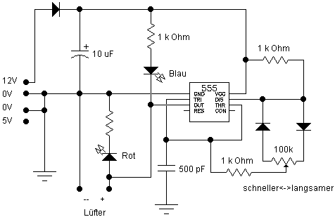
3. Schon interessanter:
Je ein NE555 pro Kanal arbeitet als Pulsweitenmodulator, wodurch KEINE Verluste entstehen, die abgeführt werden müssen. Der 555 schafft bis zu 200mA am Ausgang, wodurch man direkt Lüfter bis ~2.5W anschließen kann!
Außerdem wird die Drehzahl über 2 LEDs angezeigt: Auf niedriger Leistung leuchtet die eine LED hell und wechselt dann bei höherer Drehzahl stufenlos zur anderen. Die eine wird heller, die Andere dunkler! Goil!
Schaltplan:
Und Bilder:
[/url]
[/url]
[/url]
4. Dieser MOD ist nur für Fortgelaufene (Fortgeschrittene^^) und Profis geeignet, da man bei einem kleinen Fehler sein CD/DVD-Laufwerk schrotten kann. Darum gibt es hier keine genaue Anleitung (hab das Ding eh wieder zugeschraubt^^). Profis wissen wie mans aufbekommt. Hab jetzt leider nur n dürftiges Foto davon, sieht inner Realität aber echt geil aus:
[/url]
5. Alles wie beim Netzteil-Lüfter, bis auf den Unterschied, dass ich noch ein Loch in die Seitenwand geschnitten hab. Dremel hilft^^
Anzeichnen und fräsen müsst ihr selbst lernen^^
6.
Hier sieht man die linke Seitenwand mit dem Logo (und dem Lüfter aus Punkt 6; Logo selbst ausgedacht):
[/url]
Und hier die rechte Wand mit dem Logo (von meinem T-Shirt; eingescannt, bearbeitet, gedruckt, ausgeschnitten und übertragen):
[/url]
Ich sags euch: Das ist ne tierische Arbeit! Ein Patzer und die Geschichte ist versaut! Also: Ohne ruhige Hand, super Prazision und viiiiel Geduld geht hier gar nix!
7. Da ist nicht viel dazu zu sagen: Blech ausschneiden und damit die unnötigen Löcher zupappen^^
Das wars! Viel Spaß.
Cheers!
Pimp my PC
Moderator: T.Hoffmann
- P.Sparenborg
- Site Admin

- Beiträge: 1276
- Registriert: Di, 28.12.04, 19:32
Bitte eine PM an mich und sie erhalten ein kleines Dankeschön per Post.
Ich habe 2 Kondis mit 1nF in Reihe geschaltet (=0.5nF), da bei einem Kondensator (=1nF) die Piepsgeräusche der PWM noch zu hören waren.
Die Regelung schaltet den Lüfter ja immer ein und aus. Die Ein- und Aus- Zeiten können dann geregelt werden. Länger an = schneller; kürzer an = langsamer
Und wenn das zu langsam ist (<20000x pro Sekunde) piepst einem der Lüfter halt einen in der Frequenz vor^^
Nur als Info: Es geht auch ohne diesen frequenzbestimmenden Kondensator. Dann wird halt auf 0.5-2MHz geschaltet. Und da sinkt die Leistung vom 555 auf ~50mA Output.
Übrigens kann man mit einem Transistor am Ausgang (z.B. BD135 mit 200 Ohm Vorwiderstand oder direkt einem FET ohne Widerstand) die Leistung dieser Schaltung ins Unermessliche pushen. Das ist meine Universal-PWM für Alles^^
Cheers
Die Regelung schaltet den Lüfter ja immer ein und aus. Die Ein- und Aus- Zeiten können dann geregelt werden. Länger an = schneller; kürzer an = langsamer
Und wenn das zu langsam ist (<20000x pro Sekunde) piepst einem der Lüfter halt einen in der Frequenz vor^^
Nur als Info: Es geht auch ohne diesen frequenzbestimmenden Kondensator. Dann wird halt auf 0.5-2MHz geschaltet. Und da sinkt die Leistung vom 555 auf ~50mA Output.
Übrigens kann man mit einem Transistor am Ausgang (z.B. BD135 mit 200 Ohm Vorwiderstand oder direkt einem FET ohne Widerstand) die Leistung dieser Schaltung ins Unermessliche pushen. Das ist meine Universal-PWM für Alles^^
Cheers
Hehehe...oder bei K-Com...wenn man sein Board Reklamiert...die Prüfen es erst selbst...so 4 bis 5 Tage später und schicken es dann erst zum Hersteller...da dauert dann nochmal 3 bis 4 Wochen...lol...hab´s selbst am eigenen PC erfahren müssen.
Das mitm PC hat sich erledigt, nachdem das Mainboard nicht ins Gehäuse passt (die Deppen haben mir irgendsoein Uralt-Ding angedreht) und selbst Abstandshalter etc. nicht helfen. Somit ist dieses How-To hier leider zu Ende. Der PC wird jetzt auf ne alte Lego-Platte (ja, mein Ernst!!!) gebaut und basta. Ich hab keinen Bock mehr auf den Mist!
:evil: :evil:
Ich bin stinksauer auf den großen R*******!!!
Keine weiteren Kommentare und Infos von meiner Seite, höchstens Pics von meinem Lego-PC
Cheers und stay cool (was mir heute nicht gelungen ist)
Ich bin stinksauer auf den großen R*******!!!
Keine weiteren Kommentare und Infos von meiner Seite, höchstens Pics von meinem Lego-PC
Cheers und stay cool (was mir heute nicht gelungen ist)



