Music to Light
Moderator: T.Hoffmann
Hallo
ich bräuchte etwas Hilfe bei einem kleinen "Projekt" das ich eig mehr oder weniger Spaßeshalber mal machen will;
ich will mein Zimmer mit einigen (eventuell sogar sehr vielen) LEDs ausleuchten, und zwar auf zwei arten:
1. will ich das ganze als Lichtorgel benutzen, wobei ich das ganze System am liebsten mit einem Netzteil oder traffo versorgen würde wenn das möglich ist(müsste man eben n gleichrichter reinhaun oder das Netzteil bringt das schon) und dann soll dass ganze mit Chinch oder Klinke an ne Stereoanlage bzw nen Verstärker angeschlossen werden können. fals es möglich ist wärs kuhl wenn die LEDs erstens zum Rhytmus und zweitens zu den Tonhöhen blinken könnten. Also soll es ein Paar LEDs geben die eig dauerdurchleuchten (um nachts nochn bisschen licht zuhaben wenn das Lied mal nciht zu wild ist) und dann eben eine farbe (oder ein paar LEDs) bei Tiefen Tönen/Bass ein paar bei mittleren Höhen und wiederum die letzten bei den Höhen. Es sollten wahrscheinlich schon so an die 60 bis 100 LEDs sein wenn nicht noch mehr also am besten so 40 LEDs pro Frequenzbereich und dann vielleciht noch 20 die Durchleuchten.
2. manuell ( also mit enm kippschalter oder so) soll das ganze als dauerbeleuchtung nutzbar sein. da muss es jetzt nciht blinken sondern einfach nru vor sich hin leuchten^^ (dabei könnte man ja die stereoanlage abkoppel also stecker ziehn ?)
ich weis es gibt schon 2 oder 3 oder noch mehr Threads ( oder Threats?) zu diesem Thema aber in keinem könnte ich en schaltung finden die auf mein Problem/Projekt so ganz passt und so der pro bin ich jetzt noch nicht um das kurz selbst zurecht zu biegen. vielleciht könnte man noch einen Dimmer mit Potti oder so vorschalten um bei dauerbeleuchtung etwas eller zu haben und bei Disko etwas leiser.
auserdem weis ich nciht was für LEDs da geeignet sind? der Raum ist ca. 6m auf 4m und sollte einigermaßend gut ausgeleuchtet sein. es muss nciht taghell oder Leselicht sein aber so dass man gut was sieht.
UND das wichtigste ich will das ganze komplett in eigenarbeit (auser dem Netzteil) machen. Ich hab einigermaßend erfahrung mit Löten und kenn mcih auhc sonst mit tehnik und elektronik eig aus hab schon einige bausätze zusammengabut und schon einiges rumexperimentiert allerdings ist das meni bisher größtes Projekt, desshalb wäre ich für eine ausfürliche erklärung äuserst dankbar.
ach und das ganze sollte wenns geht nicht mehr als 30 oder 50 € kosten höchstens 60 oder 70.
Berni müsste mir eig helfen können? denk ich mal und natürlich die anderen hoffentlcih auch
schonmal vielen Dank
Gruß Scorpion
ich bräuchte etwas Hilfe bei einem kleinen "Projekt" das ich eig mehr oder weniger Spaßeshalber mal machen will;
ich will mein Zimmer mit einigen (eventuell sogar sehr vielen) LEDs ausleuchten, und zwar auf zwei arten:
1. will ich das ganze als Lichtorgel benutzen, wobei ich das ganze System am liebsten mit einem Netzteil oder traffo versorgen würde wenn das möglich ist(müsste man eben n gleichrichter reinhaun oder das Netzteil bringt das schon) und dann soll dass ganze mit Chinch oder Klinke an ne Stereoanlage bzw nen Verstärker angeschlossen werden können. fals es möglich ist wärs kuhl wenn die LEDs erstens zum Rhytmus und zweitens zu den Tonhöhen blinken könnten. Also soll es ein Paar LEDs geben die eig dauerdurchleuchten (um nachts nochn bisschen licht zuhaben wenn das Lied mal nciht zu wild ist) und dann eben eine farbe (oder ein paar LEDs) bei Tiefen Tönen/Bass ein paar bei mittleren Höhen und wiederum die letzten bei den Höhen. Es sollten wahrscheinlich schon so an die 60 bis 100 LEDs sein wenn nicht noch mehr also am besten so 40 LEDs pro Frequenzbereich und dann vielleciht noch 20 die Durchleuchten.
2. manuell ( also mit enm kippschalter oder so) soll das ganze als dauerbeleuchtung nutzbar sein. da muss es jetzt nciht blinken sondern einfach nru vor sich hin leuchten^^ (dabei könnte man ja die stereoanlage abkoppel also stecker ziehn ?)
ich weis es gibt schon 2 oder 3 oder noch mehr Threads ( oder Threats?) zu diesem Thema aber in keinem könnte ich en schaltung finden die auf mein Problem/Projekt so ganz passt und so der pro bin ich jetzt noch nicht um das kurz selbst zurecht zu biegen. vielleciht könnte man noch einen Dimmer mit Potti oder so vorschalten um bei dauerbeleuchtung etwas eller zu haben und bei Disko etwas leiser.
auserdem weis ich nciht was für LEDs da geeignet sind? der Raum ist ca. 6m auf 4m und sollte einigermaßend gut ausgeleuchtet sein. es muss nciht taghell oder Leselicht sein aber so dass man gut was sieht.
UND das wichtigste ich will das ganze komplett in eigenarbeit (auser dem Netzteil) machen. Ich hab einigermaßend erfahrung mit Löten und kenn mcih auhc sonst mit tehnik und elektronik eig aus hab schon einige bausätze zusammengabut und schon einiges rumexperimentiert allerdings ist das meni bisher größtes Projekt, desshalb wäre ich für eine ausfürliche erklärung äuserst dankbar.
ach und das ganze sollte wenns geht nicht mehr als 30 oder 50 € kosten höchstens 60 oder 70.
Berni müsste mir eig helfen können? denk ich mal und natürlich die anderen hoffentlcih auch
schonmal vielen Dank
Gruß Scorpion
Zuletzt geändert von Scorpion am Mo, 23.07.07, 13:51, insgesamt 1-mal geändert.
wahrscheinlich im Übrigen mit h, dann wirds auch nicht zensiert.. 
http://www.dieelektronikerseite.de/Circ ... torgel.htm
hier schonmal für tifen, mittel und hochtöne.
einfach den transistor überbrücken und mit einem kippschalter dazwischen. dann kannst du es schalten zwischen dauerleuchten und sound2Light.
hier schonmal für tifen, mittel und hochtöne.
einfach den transistor überbrücken und mit einem kippschalter dazwischen. dann kannst du es schalten zwischen dauerleuchten und sound2Light.
-
Ragnar Roeck
- Ultra-User

- Beiträge: 924
- Registriert: Di, 20.02.07, 19:40
-
HeLgZhatgelitten
- User

- Beiträge: 22
- Registriert: Sa, 14.07.07, 11:55
- Wohnort: norddeutschland
vieleicht nicht ganz s wie du es haben willst aber ich fang ma an 
du willst es fast so machen wie ich mit meinen projekt...
also ich könnte die vorschöagen du machst es so das du diese lichtorgel nimmst
http://shop.elv.de/output/controller.as ... tail2=5910
und pro kanal eine farbe nimmst das hibt einen klasse effekt wie schon mr mexx in diesen test gezeigt hat...
http://www.lumitronixforum.de/viewtopic.php?t=3207
du kannst auch ihn fragen ob er dir dabei hilft wegen den modul,es gibt wirklich einen richtig geilen effekt
und ich kan dir auch raten mit den blinken der leds zu lassen es geht irgendwann auf en geist glaubs mir...dieser farbenwechsel is viel angenehmer
du willst es fast so machen wie ich mit meinen projekt...
also ich könnte die vorschöagen du machst es so das du diese lichtorgel nimmst
http://shop.elv.de/output/controller.as ... tail2=5910
und pro kanal eine farbe nimmst das hibt einen klasse effekt wie schon mr mexx in diesen test gezeigt hat...
http://www.lumitronixforum.de/viewtopic.php?t=3207
du kannst auch ihn fragen ob er dir dabei hilft wegen den modul,es gibt wirklich einen richtig geilen effekt
und ich kan dir auch raten mit den blinken der leds zu lassen es geht irgendwann auf en geist glaubs mir...dieser farbenwechsel is viel angenehmer
Na dann mal willkommen im Forum 
Der zweiten Bausatz von Ragnar Roeck gefällt mir für sowas am besten...überleg ich mir selber auch mal, ob ich den bauen soll
Wer von euch hat denn bei so Projekten schon Erfahrung mit DMX-Modulen gesammelt?
Ob ich helfen kann weiß ich nicht, aber wir können es ja mal versuchen...wenns bei dir klappt, probier ichs bei mir daheim auch
Grüße,
Berni
Der zweiten Bausatz von Ragnar Roeck gefällt mir für sowas am besten...überleg ich mir selber auch mal, ob ich den bauen soll
Wer von euch hat denn bei so Projekten schon Erfahrung mit DMX-Modulen gesammelt?
Ob ich helfen kann weiß ich nicht, aber wir können es ja mal versuchen...wenns bei dir klappt, probier ichs bei mir daheim auch
Grüße,
Berni
hey, also das fertig gebaute modul ist viel zu teuer!
ich habe mir das selber zusammengebaut aus der anleitung von "dieelektronikerseite" und muss sagen, dass das ohne problem funktioniert!
das modul kostet fertig 18€. wenn du es selbst zusammenbaust, dann WEIT unter 8€!!!
ich habe mir das alles bei einem elektro-kleinladen geholt wo die preise schon relativ teuer sind und ich habe dafür 7€ hingeblättert!
also die schaltung von dieelektroniker ist echt eine sehr gute!
und sie funktioniert! habe sie momentan mit 3x 4leds am laufen und es klappt reibungslos!
du musst einfahc ein signal von einer klinken/cinchbuchse abgreifen und an die schaltung anschliessen und schon funktionierts einwandfrei!
dort wurde eine 9V stromquelle benutzt. wenn du allerdings nur 12V hast, dann baust du eifnach eine keline schaltung davor, die wie folgt aufgebaut ist: das bild stammt von ravedave83!
den ersten teil mit dem kondensator, spannungsregler und dem elko nachbauen und schon hast du eine 9V spannungsquelle!
ich habe dieses S2L modul auch mal abgefilmt wo MrM3xx so nett war und es bei youtube reingestellt hat im betrieb:
http://www.youtube.com/watch?v=fLRVyTKxs8Q
http://www.youtube.com/watch?v=mPx0WHhaHT4
http://www.youtube.com/watch?v=zkAT8Wu5LyE
gruß divino
ich habe mir das selber zusammengebaut aus der anleitung von "dieelektronikerseite" und muss sagen, dass das ohne problem funktioniert!
das modul kostet fertig 18€. wenn du es selbst zusammenbaust, dann WEIT unter 8€!!!
ich habe mir das alles bei einem elektro-kleinladen geholt wo die preise schon relativ teuer sind und ich habe dafür 7€ hingeblättert!
also die schaltung von dieelektroniker ist echt eine sehr gute!
und sie funktioniert! habe sie momentan mit 3x 4leds am laufen und es klappt reibungslos!
du musst einfahc ein signal von einer klinken/cinchbuchse abgreifen und an die schaltung anschliessen und schon funktionierts einwandfrei!
dort wurde eine 9V stromquelle benutzt. wenn du allerdings nur 12V hast, dann baust du eifnach eine keline schaltung davor, die wie folgt aufgebaut ist: das bild stammt von ravedave83!
den ersten teil mit dem kondensator, spannungsregler und dem elko nachbauen und schon hast du eine 9V spannungsquelle!
ich habe dieses S2L modul auch mal abgefilmt wo MrM3xx so nett war und es bei youtube reingestellt hat im betrieb:
http://www.youtube.com/watch?v=fLRVyTKxs8Q
http://www.youtube.com/watch?v=mPx0WHhaHT4
http://www.youtube.com/watch?v=zkAT8Wu5LyE
gruß divino
also foererst mal danke für die ausführlichen anleitungen und der tippfehler bei dem ein zensiertes wort entstanden sit ist auch begradigt^^
die schaltungen sehn schonmal gut aus wird warscheinlich kein Prob sein die umzusetzten soweit kenn ihc mich daus allerdings bleibt mirimmer ncoh das problem mit meinen knapp 150 LEds? wie verkraften das die Schaltungen? brauch ich da ne andere spannung? oder andere transistoren oder andere Wiederstände? im rechnen mit so sachen bin cih nicht so gut und auch dieser Wiederstandsrechner der wo anders im Forum verlinkt ist bringt mich nicht arg weiter.
zu divino:
kann es sein dass die tonspur bei deinen Videos etwas verrutscht ist oder blinkt dieses Mudul immer so nach?^^
kaufen will ich die lichtorgel nicht da mir das erstens wie divino zu teuer ist und zweitens .. wo bleibt da der spaß? ^^
zu der selberbauanleitung ... was ist ein NF-Signal? kann cih da einfach mein chinch oder klinke kabel auftrennen und anschließen oder muss das ncoh irwie aufbereitet werden? das kabel würd ich dann einfach an meinen Verstärker ausgang ranmachen oder?
die schaltungen sehn schonmal gut aus wird warscheinlich kein Prob sein die umzusetzten soweit kenn ihc mich daus allerdings bleibt mirimmer ncoh das problem mit meinen knapp 150 LEds? wie verkraften das die Schaltungen? brauch ich da ne andere spannung? oder andere transistoren oder andere Wiederstände? im rechnen mit so sachen bin cih nicht so gut und auch dieser Wiederstandsrechner der wo anders im Forum verlinkt ist bringt mich nicht arg weiter.
zu divino:
kann es sein dass die tonspur bei deinen Videos etwas verrutscht ist oder blinkt dieses Mudul immer so nach?^^
kaufen will ich die lichtorgel nicht da mir das erstens wie divino zu teuer ist und zweitens .. wo bleibt da der spaß? ^^
zu der selberbauanleitung ... was ist ein NF-Signal? kann cih da einfach mein chinch oder klinke kabel auftrennen und anschließen oder muss das ncoh irwie aufbereitet werden? das kabel würd ich dann einfach an meinen Verstärker ausgang ranmachen oder?
also ja die tonspur ist leicht versetzt! es ist wirklich so, dass das 1zu1 in musik "umgewandelt" wird, ohne irgendwie asynchron zu sein!
also wenn du 150leds anschließen willst, reicht die schaltung mit DIESEN komponenten glaube ich nicht mehr aus!
NF-signal heißt niederfrequenzsignal. und das kannst du von klinke oder cinch einfach abzwacken. ich hab dafür eine klinkenbuchse genommen und von der buchse unten einfach einen der beiden kanäle genommen.
ist egal ob links oder rechts!
und halt den COM anschluss von der buchse auch anschließne an NF-signal - !
gruß divino
also wenn du 150leds anschließen willst, reicht die schaltung mit DIESEN komponenten glaube ich nicht mehr aus!
NF-signal heißt niederfrequenzsignal. und das kannst du von klinke oder cinch einfach abzwacken. ich hab dafür eine klinkenbuchse genommen und von der buchse unten einfach einen der beiden kanäle genommen.
ist egal ob links oder rechts!
und halt den COM anschluss von der buchse auch anschließne an NF-signal - !
gruß divino
also was du mit buchse unten meinst weis ich net ganz aber ich glaub zu verstehn was du mir mitteilen willst
mh wenn das mit den 150 nicht geht hab ich mri folgendes überlegt:
eig müsste es doch möglcih sein satt der Dioden einfach einen Transistor anzuschließen der dann von einem Netzteil 8da die schaltung ja von der batterie gespeist wird) die LEDs zu betreiben oder? mh ok da fällt mir dass die ursprüngliche schaltung ja "denken" muss es wär ne LED dran da das sonst ja mit den wiederständen etc nciht klappt ... hat da jemand ahnung mit und kann die Schaltung so umbauen dass sie mit 3 Transistoren die dann meinen haufen LEDs steuern funktioniert?
mh wenn das mit den 150 nicht geht hab ich mri folgendes überlegt:
eig müsste es doch möglcih sein satt der Dioden einfach einen Transistor anzuschließen der dann von einem Netzteil 8da die schaltung ja von der batterie gespeist wird) die LEDs zu betreiben oder? mh ok da fällt mir dass die ursprüngliche schaltung ja "denken" muss es wär ne LED dran da das sonst ja mit den wiederständen etc nciht klappt ... hat da jemand ahnung mit und kann die Schaltung so umbauen dass sie mit 3 Transistoren die dann meinen haufen LEDs steuern funktioniert?
du hast eine buchse (da wo ein stecker reinkommt. die buchse ist auf einer platine befestigt. dreh die platine um und unter der buchse siehst du dann meist 3 lötstelllen. rechter kanal, linker kanal, gnd. und davon einfach einen nehmen und den gnd(com) nehmen.
es geht bestimmt mit 150 leds, nur müssen andere bauteile her, da diese dad vllt nicht aushalten, weil ja viel mehr strom fließen muss für 150 leds. andere transistoren müssen her (glaub ich jedengfalls) und der akku muss erstmal soviel strom liefern können.
gruß divino
es geht bestimmt mit 150 leds, nur müssen andere bauteile her, da diese dad vllt nicht aushalten, weil ja viel mehr strom fließen muss für 150 leds. andere transistoren müssen her (glaub ich jedengfalls) und der akku muss erstmal soviel strom liefern können.
gruß divino
zu den anschlüssen:
jetzt versteh ichs^^ aber geht das nicht wenn ich dieses Rot-Weiße chinchkabel nehmen und einfach aufschneide?
oder sind die beiden rot dun weis (rechts und links) nur + und das gnd. dann der minuspol? wäre zwar etwas kacke da cih dann den verstärker aufschrauben muss aber trotzdem ncoh machbar^^
wegen den anderen teilen müsste das ja kein prob sein und der akku sollte auch kein problem darstellen, ich ahb ja mein netzteil. d.h. man müsste diese schaltung nur noch umschreiben auf die entsprechenden größen ... mh werd mich aml dranmachen auser einer hat das drauf und sit schneller wie ich?^^
mh also ich nehm mal die schaltung von dieelektronikseite, weil die mir um einiges einfacher aussieht mit warscheinlcih dem selben ergebnis. oder kann die von baderfrankfurth was anderes was die erste nicht kann?
jetzt versteh ichs^^ aber geht das nicht wenn ich dieses Rot-Weiße chinchkabel nehmen und einfach aufschneide?
oder sind die beiden rot dun weis (rechts und links) nur + und das gnd. dann der minuspol? wäre zwar etwas kacke da cih dann den verstärker aufschrauben muss aber trotzdem ncoh machbar^^
wegen den anderen teilen müsste das ja kein prob sein und der akku sollte auch kein problem darstellen, ich ahb ja mein netzteil. d.h. man müsste diese schaltung nur noch umschreiben auf die entsprechenden größen ... mh werd mich aml dranmachen auser einer hat das drauf und sit schneller wie ich?^^
mh also ich nehm mal die schaltung von dieelektronikseite, weil die mir um einiges einfacher aussieht mit warscheinlcih dem selben ergebnis. oder kann die von baderfrankfurth was anderes was die erste nicht kann?
also ich habe keine ahnung was bei der von bade frankfurter noch hinzu kommt. jedenfalls ist die BEI WEITEM aufwendiger!^^
und wenn man sich den rechten teil der schaltung anguckt sieht man, dass es NICHTS anderes ist, als die von dieelektroniker.
der vorteil bei der buchse ist halt folgender, dass du alles mögliche daran stöpseln kannst.
per klinke kannst du eine psp anschließen, jeden klinkenausgang vom pc.
und wenn du ein kabel daran lötest (was rein theoretisch auch gingen würde), dann kann es passieren, dass das kabel auf einmal zu kurz ist und es auch wie ich finde umständlicher zu handhaben ist, als wenn du eine buchse verbaust, wo du ein seperates kabel dazu hast.
kannst das kabel dann jederzeit trennen.
sieht säuberlicher aus bei dem zusammen bauen!
gruß divino
und wenn man sich den rechten teil der schaltung anguckt sieht man, dass es NICHTS anderes ist, als die von dieelektroniker.
der vorteil bei der buchse ist halt folgender, dass du alles mögliche daran stöpseln kannst.
per klinke kannst du eine psp anschließen, jeden klinkenausgang vom pc.
und wenn du ein kabel daran lötest (was rein theoretisch auch gingen würde), dann kann es passieren, dass das kabel auf einmal zu kurz ist und es auch wie ich finde umständlicher zu handhaben ist, als wenn du eine buchse verbaust, wo du ein seperates kabel dazu hast.
kannst das kabel dann jederzeit trennen.
sieht säuberlicher aus bei dem zusammen bauen!
gruß divino
mh nein sohab ih das nciht ganz gemeint.
mein Verstärker hat ja hinten acuh ausgänge, einmal die einfachen Boxen ausgänge wo du diese Kabel reinklemmst und einmal auhc noch diese Rot-weißen chinch und ich meinte ob cih nicht einfach ins rotweise chinch buxe ein kabel einstecken kann und das auf der anderen seite mit meiner schaltung verlöten?
wie sieht so ein aufgeschnittenes kabel eig aus? von ausen sihts hja 2 faserig aus aber kann cih mri nciht ganz vorstellen da es ja auch einen stromrückfluss braucht weil da ja nciht nur strom in die boxen rein muss sondern auch wieder raus? ^^ ist es dann in wirklichkeit 4 Gliedrig oder wie ist so ein audiokabel aufgebaut?
mein Verstärker hat ja hinten acuh ausgänge, einmal die einfachen Boxen ausgänge wo du diese Kabel reinklemmst und einmal auhc noch diese Rot-weißen chinch und ich meinte ob cih nicht einfach ins rotweise chinch buxe ein kabel einstecken kann und das auf der anderen seite mit meiner schaltung verlöten?
wie sieht so ein aufgeschnittenes kabel eig aus? von ausen sihts hja 2 faserig aus aber kann cih mri nciht ganz vorstellen da es ja auch einen stromrückfluss braucht weil da ja nciht nur strom in die boxen rein muss sondern auch wieder raus? ^^ ist es dann in wirklichkeit 4 Gliedrig oder wie ist so ein audiokabel aufgebaut?
Audiokabel sind folgendermaßen aufgebaut:
Du hast in deinem Beispiel dein Stereo-Chinchkabel.
Stereo=2 Kanal
Die rote Ummantelung beinhaltet die linke Tonspur und eine Gnd-Ader und die weiße Ummantelung die linke Tonspur und eine Gnd-Ader.
Ich würde das Audiosignal zwischen Tonquelle (CD-Spieler etc.) und Verstärker abgreifen und wie Divino sagt an die Schaltung eine Buchse löten und das Kabel zwischen Tonquelle und Verstärker auf einem Kanal auftrennen und auch eine Buchse einlöten, dann kannst du ein Verbindungskabel mit flexibler Länge als Verbindung benutzen.
Du hast in deinem Beispiel dein Stereo-Chinchkabel.
Stereo=2 Kanal
Die rote Ummantelung beinhaltet die linke Tonspur und eine Gnd-Ader und die weiße Ummantelung die linke Tonspur und eine Gnd-Ader.
Ich würde das Audiosignal zwischen Tonquelle (CD-Spieler etc.) und Verstärker abgreifen und wie Divino sagt an die Schaltung eine Buchse löten und das Kabel zwischen Tonquelle und Verstärker auf einem Kanal auftrennen und auch eine Buchse einlöten, dann kannst du ein Verbindungskabel mit flexibler Länge als Verbindung benutzen.
ja das würde auch gehen!
http://de.wikipedia.org/wiki/Koaxialkabel
das kabel hat innen einmal das signal und außen ist jeweils immer GND. Kannst ja mal aus spaß ein cinch stecker aufschrauben. dort siehst du nur 3 anschlüsse. einen linken, einen rechten und einmal GND.
das kabel für links kommt an die fläche für den linken ausgang und rechts an rechts. GND kommen beide GND der kabel ran.
kurz: innen + außen -. bei jedem kabel!
ok, verseth wie du das meinst. aber ich würd mir die mühen sparen und dann einfach eine buchse verbauen. wenn du sparen möchtest und noch ein kabel übrig hast, geht das natürlich auch mit dem aufschneiden und verlöten.
aber dann hast du das kabel ständig hin und her baumeln. wenn du z.B. eine kleine "mobile" S2L-steurung haben wollst, dann lohnt sihc das nicht mit dem kabel verlöten. wenn es fest im zimmer verbaut ist und es eh nicht verändert werden soll oder wegtransportiert werden kann, dann ist das verlöten des kabels auch gut!^^
http://de.wikipedia.org/wiki/Koaxialkabel
das kabel hat innen einmal das signal und außen ist jeweils immer GND. Kannst ja mal aus spaß ein cinch stecker aufschrauben. dort siehst du nur 3 anschlüsse. einen linken, einen rechten und einmal GND.
das kabel für links kommt an die fläche für den linken ausgang und rechts an rechts. GND kommen beide GND der kabel ran.
kurz: innen + außen -. bei jedem kabel!
ok, verseth wie du das meinst. aber ich würd mir die mühen sparen und dann einfach eine buchse verbauen. wenn du sparen möchtest und noch ein kabel übrig hast, geht das natürlich auch mit dem aufschneiden und verlöten.
aber dann hast du das kabel ständig hin und her baumeln. wenn du z.B. eine kleine "mobile" S2L-steurung haben wollst, dann lohnt sihc das nicht mit dem kabel verlöten. wenn es fest im zimmer verbaut ist und es eh nicht verändert werden soll oder wegtransportiert werden kann, dann ist das verlöten des kabels auch gut!^^
ok das mit dem Kabel hab cih ejtzt gerafft ... also 4 statt 2 kabel nur eben gut getarnt 
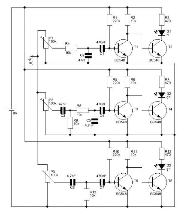
aber mir gehts erstmal darum wie ich die schaltung von dieelektronikerseite
[/img]
auf meine 150 LEDs umfuddle und was für LEDs ich am besten nehm. die Spannung kann auch über die 9 V gehn nehm warscheinlcih sowiso ein netzteil.
aber mir gehts erstmal darum wie ich die schaltung von dieelektronikerseite
[/img]
auf meine 150 LEDs umfuddle und was für LEDs ich am besten nehm. die Spannung kann auch über die 9 V gehn nehm warscheinlcih sowiso ein netzteil.
also die schaltung an sich ist für 9V AUSGELEGT!
habe selber daran 12V mal gehalten um zu gucken ob die leds dadurhc heller werden (weil zu der zeit die doch seh arg lasch waren)!
es klappt. ein längeren stresstest hab ich der schaltung aber nicht unterzogen, weiß also nicht ob sie es aushält oder den geist aufgibt!
ich würde damit arg aufpassen und wenns geht wirklich mit 9V arbeiten.
die schaltung ist dafür vorgesehen und eine so großen unterschied gegenüber 12V bietet es überhaupt nicht.
lieber so wie auf der zeichnung alles handhaben, dann kommen auch keine komplikationen
PS.: werde bald mal mein How² reinstellen wo genau dieses S2L modul benutzt wurde. mit video, dann kannst du es dir mal angucken!
gruß divino
habe selber daran 12V mal gehalten um zu gucken ob die leds dadurhc heller werden (weil zu der zeit die doch seh arg lasch waren)!
es klappt. ein längeren stresstest hab ich der schaltung aber nicht unterzogen, weiß also nicht ob sie es aushält oder den geist aufgibt!
ich würde damit arg aufpassen und wenns geht wirklich mit 9V arbeiten.
die schaltung ist dafür vorgesehen und eine so großen unterschied gegenüber 12V bietet es überhaupt nicht.
lieber so wie auf der zeichnung alles handhaben, dann kommen auch keine komplikationen
PS.: werde bald mal mein How² reinstellen wo genau dieses S2L modul benutzt wurde. mit video, dann kannst du es dir mal angucken!
gruß divino
jo das ist mir schon klar und ich find sie acuh toll^^ aber ich will da meine 150 LEDs ranmachen 
klar ist die dafür ausgelegt aber im grunde müsste man doch die gleiche schaltung eben mit anderen Transistoren dun wiederständen nehmen können oder? und eben was das für andere sein müssen muss ich nur noch wissen^^
klar ist die dafür ausgelegt aber im grunde müsste man doch die gleiche schaltung eben mit anderen Transistoren dun wiederständen nehmen können oder? und eben was das für andere sein müssen muss ich nur noch wissen^^
also die schaltung von dieelektroniker, ist schon ok, wenn du den 2. transistor gegen einen leistungs-darlington -
transistor tauschst, kannst du ne menge dranhängen, allerdings, müsste der gut gekühlt werden, wenn du 150 leds dranhängst. die spannung sollte ohne weiteres auf 12V zu erhöhen sein, dann kannst du 50 stränge a 3 leds anschliessen. 50 x 0,02A = 1A , ist doch weniger, als ich gedacht hatte, da reicht ein kühlblech mit 8cm x 8cm al
aus. ach ja ne typenangabe fehlt ja noch TIP 120 wäre da brauchbar, gegen nen paar creds könnte ich die dir abgeben.^^ andere teile auch
transistor tauschst, kannst du ne menge dranhängen, allerdings, müsste der gut gekühlt werden, wenn du 150 leds dranhängst. die spannung sollte ohne weiteres auf 12V zu erhöhen sein, dann kannst du 50 stränge a 3 leds anschliessen. 50 x 0,02A = 1A , ist doch weniger, als ich gedacht hatte, da reicht ein kühlblech mit 8cm x 8cm al
aus. ach ja ne typenangabe fehlt ja noch TIP 120 wäre da brauchbar, gegen nen paar creds könnte ich die dir abgeben.^^ andere teile auch
sorry bin teilweise nciht ganz mitgekommen also das mit den 12 V denk cih müsst auch gehn. der 2. Transistor ist klar das ist jeweils der direkt an der LED bzw an DEN LEDs. hats von diesem Darlington Transistor (gibts eig nicht nen Darlingtonmotor?) eine Nummer oder so weil ich nur so nichts drunter finde.
aber das mit den LEDswill ich bisschen anders ich will 3 Stränge (für die dreifrequenzbereiche) á 40 LEDs und 20 - 30 LEDs die dauerleuchten, die sind im schaltplan zwar noch nicht drin müssten aber einfach paralel zum gesamten schaltplan mit n paar wiederständen anschließbar sein denk ich. du rechnest mit 20 mA pro Diode richtig? glaubst nciht dass die etwas schwach sind um einen raum 6m auf 4m auszuleuchten abenddämmerungshell? ich ahb da keine ahnung aber ich hab n paar uralte LEDs daheim und ich kann mri nciht vorstellen (auch 15 mA) dass die das packen?^^
Edit:
wäre zwar nett wenn du mir die teile zukommen lassen kannst aber ich wohn zimlcih in der nähe vom Lumitronixladen und hab selber glaub nochn paar teilchen daheim da wäre versand warscheinlich teurer^^
aber das mit den LEDswill ich bisschen anders ich will 3 Stränge (für die dreifrequenzbereiche) á 40 LEDs und 20 - 30 LEDs die dauerleuchten, die sind im schaltplan zwar noch nicht drin müssten aber einfach paralel zum gesamten schaltplan mit n paar wiederständen anschließbar sein denk ich. du rechnest mit 20 mA pro Diode richtig? glaubst nciht dass die etwas schwach sind um einen raum 6m auf 4m auszuleuchten abenddämmerungshell? ich ahb da keine ahnung aber ich hab n paar uralte LEDs daheim und ich kann mri nciht vorstellen (auch 15 mA) dass die das packen?^^
Edit:
wäre zwar nett wenn du mir die teile zukommen lassen kannst aber ich wohn zimlcih in der nähe vom Lumitronixladen und hab selber glaub nochn paar teilchen daheim da wäre versand warscheinlich teurer^^
also die von lumitronix im shop sind schon sehr arg hell. kommt drauf an welche du nimmst. blaue 8000mcd sind verdammt gut zum erhellen des raumes. 4 stück habe ich auf meinem schreibtisch und wenn die blinken ist nachts wirklich das zimmer SEHR erhellt.
mit 40leds dann von einer farbe... da kommt schon was rüber.
das was lucky miente ist, dass du deine 40leds die du daran schalten willst nochmal aufteilst in 3'er gruppen.
jeweils 3 in reihe und dann diese päckchen parallelschaltest. damit sparst du strom und widerstände!
wobei du dann darauf achten musst mit dem R3=470Ohm widerstand!
der widerstand ist dafür ausgelegt, dass EINE led dahinter kommt. wenn 3 in reihe geschaltet werden zu einem päckchen, dann musst du einen kleineren widerstand nehmen, sonst leuchten die leds nicht einmal ansatzweise^^
ausrechnen wie folgt:
14V-(3*3,2V)=4,4V
4,4V/0,02A=220Ohm
vor jedem dieser 3'er päckchen dann anstatt eines 470Ohm widerstandes einen 220Ohm widerstand hängen und dann müsste es klappen
gruß divino
mit 40leds dann von einer farbe... da kommt schon was rüber.
das was lucky miente ist, dass du deine 40leds die du daran schalten willst nochmal aufteilst in 3'er gruppen.
jeweils 3 in reihe und dann diese päckchen parallelschaltest. damit sparst du strom und widerstände!
wobei du dann darauf achten musst mit dem R3=470Ohm widerstand!
der widerstand ist dafür ausgelegt, dass EINE led dahinter kommt. wenn 3 in reihe geschaltet werden zu einem päckchen, dann musst du einen kleineren widerstand nehmen, sonst leuchten die leds nicht einmal ansatzweise^^
ausrechnen wie folgt:
14V-(3*3,2V)=4,4V
4,4V/0,02A=220Ohm
vor jedem dieser 3'er päckchen dann anstatt eines 470Ohm widerstandes einen 220Ohm widerstand hängen und dann müsste es klappen
gruß divino
es gibt einen stirlingmotor^^
darlington transistor, ist eine spezielle zusammenschaltung von 2 transistoren in einem gehäuse, dadurch wird die stromverstärkung sehr hoch (bis zu 50000 und mehr), da sich die stromverstärkungsfaktoren multiplizieren.
google doch mal ein wenig^^
darlington transistor, ist eine spezielle zusammenschaltung von 2 transistoren in einem gehäuse, dadurch wird die stromverstärkung sehr hoch (bis zu 50000 und mehr), da sich die stromverstärkungsfaktoren multiplizieren.
google doch mal ein wenig^^
ok das hört sich schonmal richtig gut an. also hab ich das richtig verstanden ich nehm anstatt der drei Transistoren die vor der LED sind einfach diesen Darlingtontransistor (jetzt fällts mriwieder ein das ist das wo 10 leute an der hand einen kries bilden und das lämpchen geht immernoch?^^) und statt jeweils einer diode und einem Wiederstand ( in der schaltung oben R3 R7 und R12 ) nehm ich nur noch 220 Ohm und dann aber 13 3erpäckchen LEDs? also sieht die schaltung dann so aus: ?
in der obrene schaltung R3 und D1 raus und dafür sowas rein: und das gleiche bei R7 und D2 sowie R12 und D3 ? und sonst muss nix verändert werden? reichen dann LEDs mti 20 mA ?
in der obrene schaltung R3 und D1 raus und dafür sowas rein: und das gleiche bei R7 und D2 sowie R12 und D3 ? und sonst muss nix verändert werden? reichen dann LEDs mti 20 mA ?
die zeichnung ist soweit korrekt, wenn auch rein verglichen mit der anderen zeichnung ein wenig verdreht^^
wenn du es genauso meintest, dann war es richtig.
also nur den obersten teil beachten (habs auf die schnelle geändert)! das natürlich bei bandpass und tieftöner auch noch verändern!
der widerstand ist der 220Ohm und die dreiecke sollen die leds sein (fehlen nur die pfeile) ;P
also nur den obersten teil beachten (habs auf die schnelle geändert)! das natürlich bei bandpass und tieftöner auch noch verändern!
der widerstand ist der 220Ohm und die dreiecke sollen die leds sein (fehlen nur die pfeile) ;P

