Frage zu PIC´s

Fragen zu Schaltungen, Elektronik, Elektrik usw.

Moderator: T.Hoffmann

Antworten
Benutzeravatar
Mauz
Mega-User
Mega-User
Beiträge: 237
Registriert: Mi, 11.10.06, 15:05
Wohnort: Hildesheim

Do, 19.10.06, 11:45

Hallo,
evtl könnt ihr mir weiterhelfen.
Ich bin im mom im Moodlight-Fieber, habe auch 2 Moodlight-Kerzen hier stehen, aber die sind jetzt im Arsc*, weil da total der Billigramsch an Schaltung reingelötet war.
Also habe ich mir hier gedacht: Mensch hier ist doch ein LED-Forum, warum nicht selber sowas zusammen gefiemelt ;)

Ich wollte eigentlich das gute Stück hier nachbauen: Klick mich :)
Zwar nicht mit der Lampe & nicht einer 3W LED, aber so in der Art. Evtl mit ner SuperFlux, wir nicht ganz so heiß ;)
Ich habe auch schon ausschau nach den Bauteilen gehalten :D
Nur komme ich mit dem PIC nicht so klar --> Elektronic-Noop :(
Er hat den PIC 16F628(A) genommen. Also habe ich nach eben diesem Bauteil Ausschau gehalten :)
Gefunden habe ich zB. das hier:
Bei Reichelt
so, welchen soll ich jetzt nehmen -I/P oder -E/SO wo ist der Unterschied??
oder bei Pollin den: PIC 16F628-04

Oder könnt ihr mir einen anderen empfehlen?
bzw wo ist der unteschied zwischen einem PIC 16F628, PIC 16F628-04 & einem PIC 16F628(A)
Benutzeravatar
Timm
Mega-User
Mega-User
Beiträge: 387
Registriert: So, 25.06.06, 18:53

Do, 19.10.06, 11:49

Du weist schon das du den PIC über den Pc programmieren musst oder?? Hast du den überhaupt die hard und software dazu?

Also ich persönlich werd mir die schaltung nachbauen die ist ohne PIC
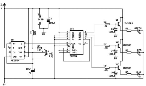
658_circuit_1.jpg
Benutzeravatar
Mauz
Mega-User
Mega-User
Beiträge: 237
Registriert: Mi, 11.10.06, 15:05
Wohnort: Hildesheim

Do, 19.10.06, 11:56

JAEIN, die Hard/Software werde ich mir demnächst zulegen, gibt es günstig Bausätze zu bestellen/kaufen.
Hatte da ansoetwas gedacht:
Link
Benutzeravatar
Jay
Hyper-User
Hyper-User
Beiträge: 1096
Registriert: Mo, 08.05.06, 07:54
Wohnort: Österreich

Do, 19.10.06, 12:44

wenn das ein guter PIC Programmer ist würd ich den auch mal selber nachbauen für mich :P schaltplan habe ich schon gefunden
KB
Super-User
Super-User
Beiträge: 92
Registriert: Fr, 15.09.06, 21:37
Kontaktdaten:

Do, 19.10.06, 17:53

Mit PICs kenne ich mich zwar nicht aus, aber Die bezeichnung I/P und E/SO heißt in dem Fall P ist das normale Gehäuse für IC Fassungen und das SO wird die SMD Variante sein.
Und der Unterschied Zwischen einem PIC 16F628 und einem PIC 16F628-04 ist das der mit -04 am Ende mit $mhz Betrieben werden kann. EIner mit -20 am ende demfalst mit 20 Mhz. ISt bei viellen Bauteilebezeichungen der Fall aber es gibt auch ausnahmen.
Am besten du besorgst dir mit hilfe von Google oder bei microchip die Datenglätter für den Controller

MfG Kai
silversurfer
Super-User
Super-User
Beiträge: 83
Registriert: Mi, 28.06.06, 16:44

Sa, 21.10.06, 18:26

Ich habe mir vor einiger Zeit bei Conrad einen PIC-Programmier-Bausatz gekauft. der hat mich glaube ich 24 EUR gekostet. Da war dann Software, ein PIC16F?? und einige Beispielprogramme dabei. Klar ist man mit selberbauen billiger. Aber 24 EUR ist nicht soooo teuer und es war eine schnucklige geätzte Platine dabei... so mit verscheidenen Stecksockeln für verscheidene PIC's, Tasten und LED's um simple Beispielprogramme gleich auf der Programmierplatine zu testen. Ich find das Ding gut. Grade für Anfänger ist es vielleicht besser geeignet. Man braucht aber noch ein ca 15V Netzteil und ein Serielles Kabel (aber das sollte ja kein problem sein).
Ich hab mit dem Ding auch schon ein LED-Lauflicht programmiert... es ist manchmal billiger für 1,70 EUR einen PIC zu verbauen als irgendeinen Schaltkreis aus diskreten Bauelementen aufzubauen.
Benutzeravatar
icy
Mega-User
Mega-User
Beiträge: 177
Registriert: Mi, 20.09.06, 21:35

Sa, 21.10.06, 19:53

Wer ab und an Pic-Bausteine einsetzt, der sollte sich so etwas http://shop.elv.de/output/controller.as ... tail2=3779 mal ansehen :wink:
Benutzeravatar
Mauz
Mega-User
Mega-User
Beiträge: 237
Registriert: Mi, 11.10.06, 15:05
Wohnort: Hildesheim

So, 22.10.06, 11:56

Hmm, das Ding sieht ja schonmal nicht schlecht aus. Wenn ich das richtig verstehe, dann kann man damit seine geschriebene Schaltung auch gleich testen...
Natürlich auch ein ganz netter Preis...

& kann man den dann auch nur für diesen einen PIC benutzen oder gehen auch andere damit?
Benutzeravatar
icy
Mega-User
Mega-User
Beiträge: 177
Registriert: Mi, 20.09.06, 21:35

So, 22.10.06, 12:38

Schau mal hier rein http://www.elv-downloads.de/service/man ... ter_KM.pdf, hier sind 26 zum Thema Pic ( und Anleitung)
Benutzeravatar
Mauz
Mega-User
Mega-User
Beiträge: 237
Registriert: Mi, 11.10.06, 15:05
Wohnort: Hildesheim

So, 22.10.06, 14:59

Achherrje, nach der 4Seite habe ich kopfschmerzen bekommen & es formte sich ein error auf meiner Stirn :/
muß ich wohl doch noch ein Elektrostudium machen um eine Moodlampe zu bauen...
Benutzeravatar
icy
Mega-User
Mega-User
Beiträge: 177
Registriert: Mi, 20.09.06, 21:35

So, 22.10.06, 21:10

Dann schau mal lieber hier http://www.sprut.de/electronic/pic/, hier ist alles einigermaßen einsteigerfreundlich gestaltet.


Ich denke aber, daß du mit einer Bauteilschaltung aber besser fahren würdest :wink:
Benutzeravatar
Mauz
Mega-User
Mega-User
Beiträge: 237
Registriert: Mi, 11.10.06, 15:05
Wohnort: Hildesheim

Mo, 23.10.06, 09:07

hmm,
*grübel, grübel*

Ich will doch eigentlich nur eine klitze kleine Schaltung haben, die ich in meine kaputte MoodKerze packen kann, damit die wieder schön leuchtet & die Farbe wechselt. :/

Da schien mir die Schaltung, oben von der MoodLampe am einfachsten, weil die halt ziemlich klein ist...
Benutzeravatar
icy
Mega-User
Mega-User
Beiträge: 177
Registriert: Mi, 20.09.06, 21:35

Mo, 23.10.06, 09:18

Nimm doch die von Timm, aus dem zweiten post, die sollte doch auch gehen und ist wirklich super einfach aufzubauen :wink:

Alternativ das hier, mit dem kannst du auch schöne Fading effekte hinbekommen ( und das alles mit RGB :wink: )

Link vergessen http://shop.elv.de/output/controller.as ... ail2=15016
Benutzeravatar
Mauz
Mega-User
Mega-User
Beiträge: 237
Registriert: Mi, 11.10.06, 15:05
Wohnort: Hildesheim

Mo, 23.10.06, 10:24

Also das gute Stück für ~25€ ist ein bissel überdimensioniert...

zur Schaltung von Timm, was muß ich beachten, wenn ich nur 4,5V zur Verfügung habe.
Das ich kleinere Widerstände benötige ist mir schon klar, aber gibt es sonst noch etwas zu beachten?
Benutzeravatar
icy
Mega-User
Mega-User
Beiträge: 177
Registriert: Mi, 20.09.06, 21:35

Mo, 23.10.06, 11:02

Die Schaltung ist halt auf 12 Volt ausgelegt und ob das IC bei 4,5 Volt überhaupt noch will ist die andere frage ( ob halt dein Effekt nachher noch wie gewünscht aussieht)

Der Ne555 sollte bei 4,5 Volt noch hinhauen, nur ob der 4029 noch mag, da hab ich aktuell keine Ahnung ( und das Datenblatt nicht greifbar)
Benutzeravatar
Mauz
Mega-User
Mega-User
Beiträge: 237
Registriert: Mi, 11.10.06, 15:05
Wohnort: Hildesheim

Mo, 23.10.06, 11:16

hmm, habe mal nachgeschaut, der 4029 funtzt mit 3-18V, sollten 4,5V also noch ausreichend sein.
Die Kondensatoren können ja die gleichen bleiben.

was ist mit den 10k Widerstand, kann ich den nehmen oder muß ich da nen kleineren verbauen??
Wenn ja welche größe?
Benutzeravatar
icy
Mega-User
Mega-User
Beiträge: 177
Registriert: Mi, 20.09.06, 21:35

Mo, 23.10.06, 15:07

Also der Poti mit 220k kommt mir etwas hoch vor, allerdings verwende ich den NE555 praktisch nie ( ich setz lieber auf konventionelle Treibersteuerung) :wink:
µ-2
User
User
Beiträge: 28
Registriert: So, 24.09.06, 23:01

So, 29.10.06, 15:07

*grübel* ??!!!!

warum pic? warum so kompliziert? wie ich verstanden hab, gehts doch um nen "gewöhnlichen" RGB-farbwechsel?!! da gibts doch z.B. nen controller für ca 12eu, fertig aufgebaut, ausgang bis 0,5A belastbar.
ne bastelei von 10 min, hab selbst schon paar davon verbaut. bei interesse pm schicken, dann gibts die info, wo das teil zu kriegen ist.

mahlzeit!
µ-2
Antworten