Hallo,
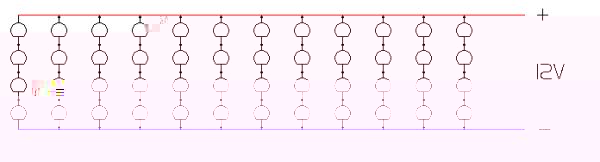
was passiert eigentlich, wenn ich ca. 50 LED's nur in Reihe schalte, wenn ich ein 12V Netzteil als Stromquelle benutze?
Addiert sich die Spannung jeder LED auf, sodaß ich bei 50 LED's eine Spannung von ca. 155V (50x3,1V) benötigen würde?
Wenn das so ist, dann hieße es ja in meinem Fall, 3-4 LED's in Reihe und den Rest parallel schalten!?
Ist es dann ausreichend, wenn ich pro Reihenschaltung jeweils einen Widerstand verbaue?
LED's nur in Reihenschaltung
Moderator: T.Hoffmann
In einer Reihenschaltung teilt sich die Spannung und in der Parallelschaltung die Stromstärke.
D.h. wenn du 50 LEDS in Reihe Schalten würdest und an 12 V ran würdest, dann hätte jede LED eine Spannung von 0,24 V und du würdest nichmal bemerken, dass die überhaupt angeschlossen sind.
Bin jetzt auch nich der große Physiker / Elektriker oder was auch immer, aber rein theoretisch hast du recht. 4 in Reihe und den Rest parallel, allerdings ohne gewähr
D.h. wenn du 50 LEDS in Reihe Schalten würdest und an 12 V ran würdest, dann hätte jede LED eine Spannung von 0,24 V und du würdest nichmal bemerken, dass die überhaupt angeschlossen sind.
Bin jetzt auch nich der große Physiker / Elektriker oder was auch immer, aber rein theoretisch hast du recht. 4 in Reihe und den Rest parallel, allerdings ohne gewähr
wieviele leds man in reihe schaltet hängt immer von den leds selber ab! bei roten kann man 4 anschliesen, bei blau nur 3! hängt immer von der jeweiligen spannung ab. den widerstand darf man auf keinen fall vergessen. dieser sorgt dafür, das der strom und die spannung gedrosselt werden. zudem kann ein widerstand spannungsspitzen ausgleichen. bei unstabielisierten netzteilen ist sowas umbedingt von nöten da diese unter zu geringer belastung mehr volt ausspucken als auf der bezeichnung steht!
zur schaltung von leds kann man hiernachlesen
zur schaltung von leds kann man hiernachlesen
-
Cyberbroker
- Mega-User

- Beiträge: 197
- Registriert: Mo, 21.08.06, 19:51
aber wenn ich 4 mal 2.1 V (rote leds) in reheie schalte, ne 12 V quelle hab, brauch ich doch "nur" 270 bis 390 Ohm widerstand? richtig?
Könnte ich dann net auch 5 stück in reihe schalten (10,5 V) und dann halt ~100hm Widerstand davor?
MfG
Cyberbroker!
Könnte ich dann net auch 5 stück in reihe schalten (10,5 V) und dann halt ~100hm Widerstand davor?
MfG
Cyberbroker!
@Cyberbroker
ja kannste eigentlich auch machen! es sollen am besten immer um die 2V abfallen. aber je höher der widerstand, desto größe spannungsunterschiede kann er ausgleichen. wenn du die leds an ein stabilisiertes netzteil hängst, kannst du auch das mit den 5leds ruhig machen!
@Neo
den link zu deinem howto hab ich schon gepostet.
ja kannste eigentlich auch machen! es sollen am besten immer um die 2V abfallen. aber je höher der widerstand, desto größe spannungsunterschiede kann er ausgleichen. wenn du die leds an ein stabilisiertes netzteil hängst, kannst du auch das mit den 5leds ruhig machen!
@Neo
den link zu deinem howto hab ich schon gepostet.



